Multi Level Award approvals
The Multi Level Award approval feature is a multi step system that streamlines the process of granting awards by involving multiple levels of decision-making. This approach enhances fairness, adherence to policies, and efficiency in award approvals.
For Platform Administrators:
This article is intended for Bucketlist platform administrators. If you are an employee or end-user, some features or settings described here may not be available to you.
Feature activation
This feature is now available as part of an optional paid* add-on. Please get in touch with your Customer Success Manager or Onboarding Manager, who will provide you with the necessary details and assist you throughout the activation process.
How to setup an Award for Multi Level approvals
- Login to your account with a company admin role.
- Select the drop-down menu in the top right corner.
- Select Awards.
- Click the Create New Award button in the top right or click to edit any of your existing awards.
- You will be prompted with the following dialog box were you can either create a new award or modify an existing award.

- Once you click on an award or create a new award, the settings dialog box for the award will be displayed.

- You will then need to scroll down until you get to the setting Requires approval. Click on that setting.

- Once you click on Requires Approval, an additional section will appear. You will then need to select Multi-level approval.

- Select the number of approval steps you would like the award to have.

- You would then type in the instructions you would like to display during the approval process for the award submitter and the award approver(s):

- Select the roles that can distribute the award.

- Finalize the award setup by clicking save.
How do deliver an Award with Multi Level Approvals
*Before delivering an award that is setup for Multi Level Approvals, please confirm with your Onboarding Manager or Customer Success Manager that the roles involved in the approval process have the corresponding permissions enabled.
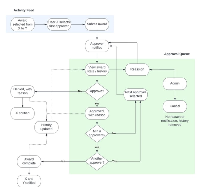
- Head to the "Activity Feed" and start typing in an employee's name into the field that says "Who do you want to recognize?" and choose the name of the person you want to recognize. You can choose more than 1 name.
- Add a description (why you want to recognize them) in the section that says "What do you want to recognize them for?"
- You would then select the Award that the user should be receiving with the recognition. In this example "Employee of the Year" award.

- When you select an Award that requires Multi Level Approvals, an additional section of the recognition box will be displayed with instructions and you would type in the name of the user that would need to be notified for the first approval.

- You would then click post.
- An email notification will be sent to the first (and every) approver of the award.

- The manager would need to head to the platform's Awards section in the Approval Queue to approve the award and type in who would be the next approver for the award.


- This process would need to be repeated for every approval level. Until the final approval step is reached.

- After the final step is approved, the award will be posted to the activity feed and the recipient will receive the award and will be notified via email.


Note: If an award is denied in any step of the approval process, the giver of the award will receive an email notification and the approval process finalized.

Multi Level Approvals user journey
